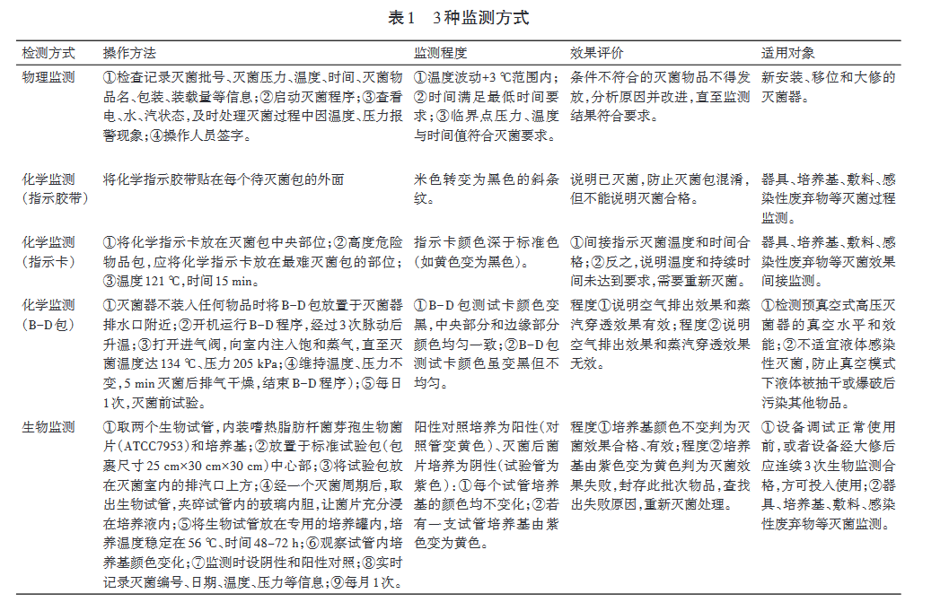
在滅菌過程中,雖然作業人員嚴格規范操作,但由于電動門或滅菌腔漏氣、疏水閥管路堵塞、過載、滅菌時間及壓力不正確等諸多因素的干擾,特別是滅菌腔空氣排放不盡和飽和蒸汽質量不高,導致滅菌失敗或滅菌質量不符合相應的要求。目前滅菌質量監測的方法主要包括物理監測、化學監測和生物監測。因被滅菌物品的條件、選用設
備的類型不同而具體操作不盡相同。表 1 為經驗歸納的 3 種監測方式統計表,包括相應的操作方法、監測程度、效果評價、適用對象等。

為了提高滅菌效果、防止事故發生,正確合理使用壓力容器,是保證其安全運行和效果的重要保證。高校及科研院所應建立健全壓力容器使用管理體系,設立專門管理機構,層層落實人員職責,加強壓力容器的行政許可和人員準入規范管理,提升作業人員的安全意識和滅菌知識的能力,同時要加強滅菌質量監測工作,提高滅菌工作質量,防止病菌污染和擴散,破壞生態和環境,以最終更好服務于科研工作。